茶业通   >   茶业头条  >  正文

重磅消息|2025中国茶行业品牌建设 “星级茶业品牌”、“星级生态茶园”评价认定通知

为贯彻落实茶文化、茶产业、茶科技“三茶统筹”的发展战略,为进一步推动茶产业的标准化、规范化、品牌化发展,提升茶企知名度和影响力,推进优秀茶企品牌升值,引领星级茶业品牌国际化进展,全面落实全国团体标准信息平台2024年10月21日《中国茶行业品牌建设星级评价指南》(T/FJLH004-2023)团体标准发布,中国茶行业品牌建设星级评价委员会将全国实施采用各地政府、行业社团推荐,企业自荐等方式申报2025年“星级茶业品牌”、“星级生态茶园”等茶行业五星、四星、三星评审认定工作。
中国茶行业品牌建设星级评价指南标准发布,旨在推动茶行业品牌建设,提升品牌价值,树立茶行业品牌标杆,发扬工匠精神、体现创新、协调、绿色、开放、共享发展的理念,培育经济发展新动能。
一、组织机构:
中国茶行业品牌建设星级评价委员会
二、工作原则:
1、公益原则:以服务行业为宗旨;
2、三公原则:以公平、公开、公正为原则;
3、科学原则:严谨规范、实事求是;
4、依据《中国茶行业品牌建设星级评价指南》团体标准为准则。
三、申报时间:
即日起,2025年有计划按全国各地实际情况有限名额进行申报。
四、申报条件:
1、中华人民共和国登记注册的三年以上企业,具有独立法人资格;
2、运营和财务状况良好,近3年内无重大安全、环境、质量事故;
3、建立了科学规范的质量管理体系并有效运行,坚持持续改进;
4、企业拥有自主品牌,产品质量稳定,在本地区、本行业具有较强影响力和良好的信誉;
5、成立了品牌建设机构,配备有品牌专业技术人员,在企业内部开展了相关培训和交流活动;
6、品牌战略和品牌培育目标明确,编制形成品牌管理体系文件并实施运行;
7、申报单位及其法人无不良信用记录。
8、申报单位需获得市级以上单位的表彰或荣誉,具有使命感,热衷公益,积极承担社会责任,彰显地方文化特色。
符合上述条件者可自愿参与评价及认定。
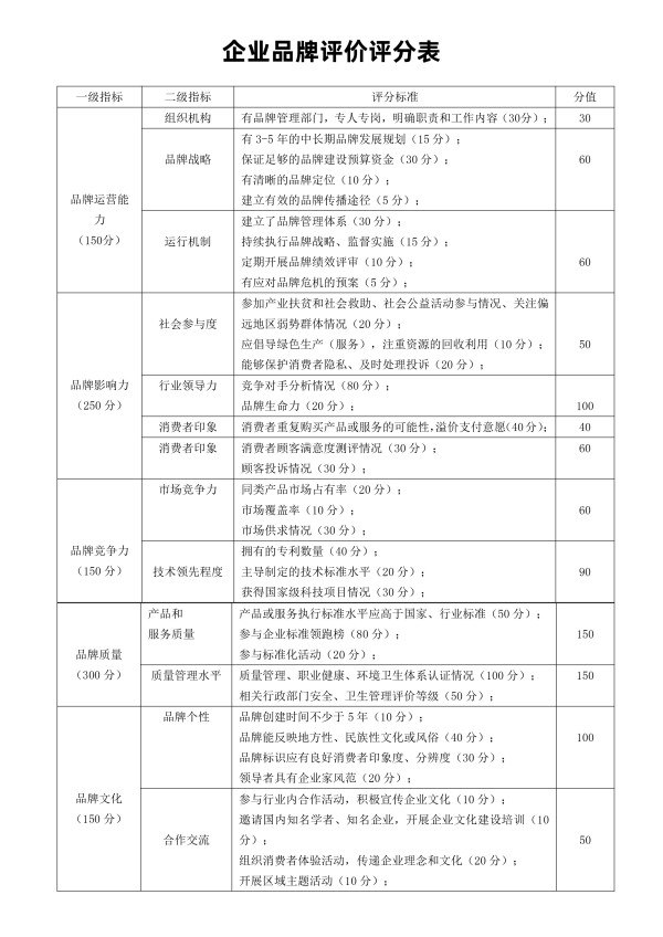
五、申报等级与基本条件(附评分表)
五星:累计900~1000分;
四星:累计800~900分;
三星:累计500~800分;
累计500分以下不予评定。
六、申报流程(申请表另索):
申报单位认真填写--中国茶行业品牌建设星级评价《申请表》,并附相关材料,《申请表》需经办人签名,申报单位盖章。
、工作流程:
1、经资料核查、审核、专家审议,确定入围候选单位;
2、参评结果报中国茶行业品牌建设星级评价委员会核准,面向社会、媒体进行公示,方能有效。
、指定官网:
茶业通门户网http://www.tea846.com
九、咨询电话:
0592-5182757、15805929846卢先生
 
热门推荐

联系我们|tea846.com All Right Reserve 版权所有